关于我们
新闻中心
核心业务
政策法规
业务案例
联系我们
安全咨询服务
节能技术咨询
环境监测
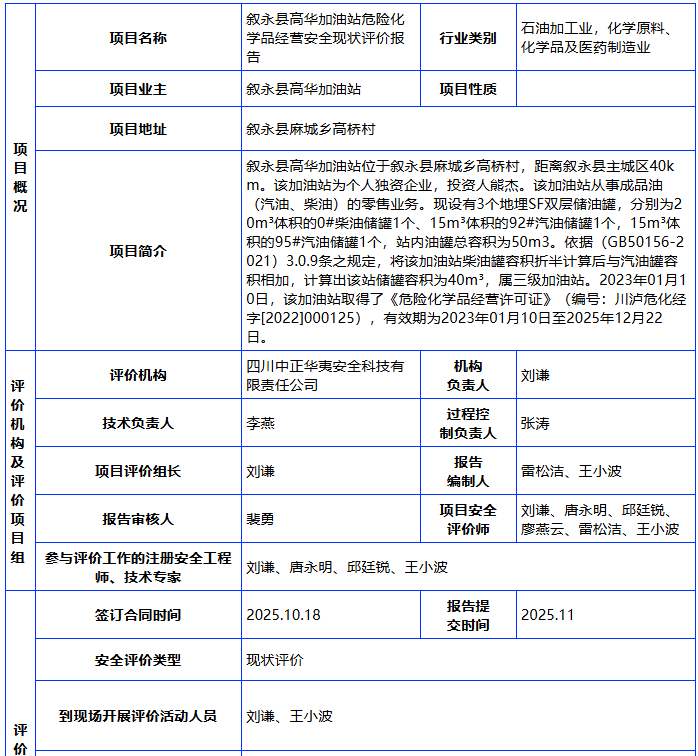
叙永县高华加油站危险化学品经营安全现状评价报告
阅读次数:
2
发布时间:
2025-12-01
一、人员现场踏勘
二、项目概况