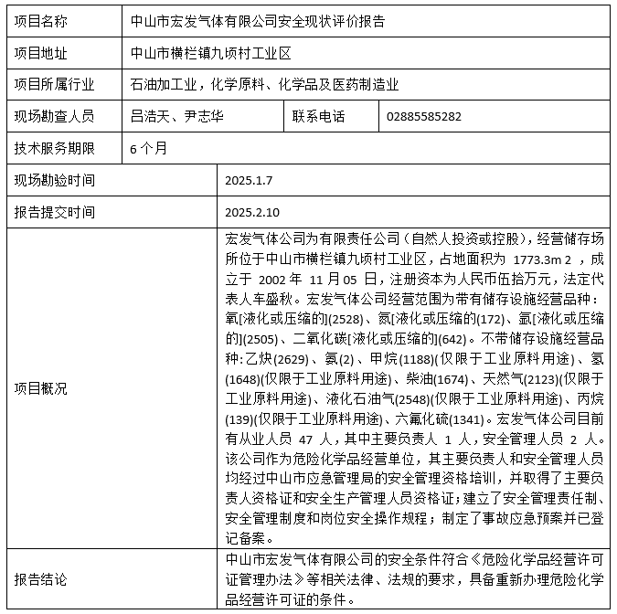
中山市宏发气体有限公司安全现状评价报告

阅读次数:15     发布时间:2025-02-12

1、评价人员现场踏勘

808a20fa-36df-4304-ab2d-3c3fa56d229b.png31c461c6-50ca-420d-a623-db9a92bd9749.png

2、项目概况

image.png